当前位置:
代码迷
>>
Iphone
>> iPhone 后台老板模式的流程图
详细解决方案
iPhone 后台老板模式的流程图
热度:
10
发布时间:
2016-04-25 06:27:06.0
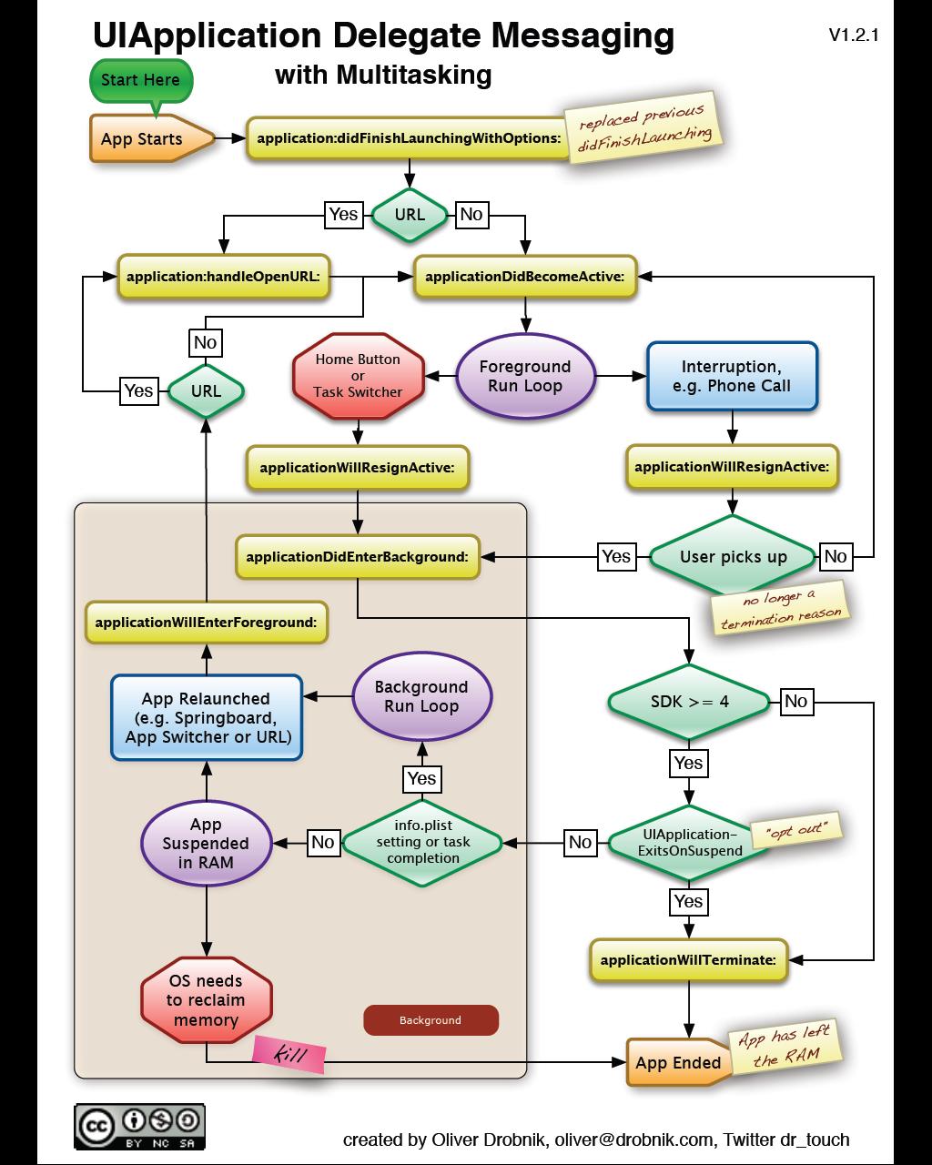
iPhone 后台模式的流程图
要闪人了,今天清理电脑发现了还有这样一张关于后台模式的流程图。切入后台具体调用的顺序,以及程序从后台激活的顺序。
?
查看全文
相关解决方案
iphone 模拟器,该如何处理
有哪位高手用过JPlayer ,进来一下,IPHONE 等设备播放有关问题
单个人去做手机开发选什么平台好?android,iphone?解决办法
对于手机android iphone ipad 在线播放视频,服务器需要哪些要求呢?该怎么解决
>>> PayPal mobile for Android / iPhone 开发包 开放啦!
iphone + html5是个美模式
ipad 和 iphone 上的有关问题
iPhone 筹建PHP版Push服务器 实例操作
前端 OR 后台老板
iphone 获取UIWebView内Html步骤
iPhone Android Web开发(要略)
一九七零年// iPhone “变砖”后可继续正常使用的解决方案
怎么禁止 iPhone Safari video标签视频自动全屏
iPhone 六的自适应布局
腾挪端实现 iphone android 小图标 文字排版
iPhone:动态获取UILabel的高度跟宽度
有人模仿小弟我的脸、有人模仿小弟我的面,iPhone 6的假面舞会
iPhone @2x与@3x的图片加载有关问题
iPhone 6 / 6 Plus 出现后,怎么改进工作流以实现一份设计稿支持多个尺寸
jQuery 判断iPad、iPhone、Android是横屏仍是竖屏
检测香港特别行政区 iPhone 6 库存信息
iPhone、iPad挟制关机
iPhone How-to:怎么清除控件的Target-Action
为啥 iPhone 的拍照效果比其它手机优秀
iPhone 跟 Galaxy快速拍照原理详细分析
5个方法,将 storyboard 从 iphone 版转变为 ipad 版
iPhone 六是否比以前的iPhone更加帅
iphone 获取手机现阶段内存大小
Hacking EV3系列之7:iPhone 手势无线控制LEGO EV3 Gyro Boy 机器人
iphone 开发 有外设 蓝牙设备,该怎么处理