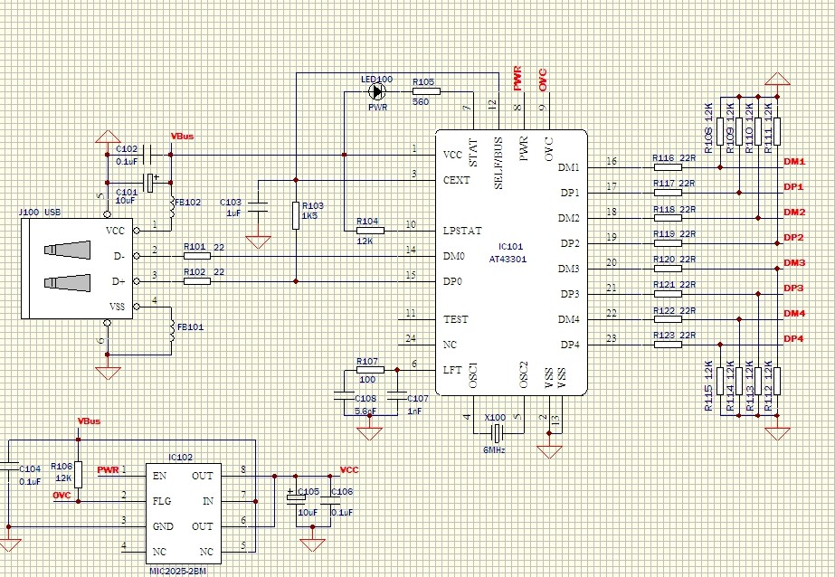
电路如图:USB芯片AT43301 USB转串口FT2232D,问题:单独将下游的FT2232芯片D+ D- 加电源,地线直接用USB线连电脑,电脑可以识别,说明FT2232电路部分OK,但是一接到上游HUB芯片的DM DP端,HUB芯片可以识别(设备管理器显示GENERIC USB HUB,是不是说明已经识别),但是没识别FT2232.连HUB后测FT2232D的晶振XTIN和XTOUT 端一端电压2.9V,一端为5V,正常应该是两个都是2.5V左右,2232芯片手册晶振电容27P,换到39P没效果,换20P也没效果,郁闷,哪位朋友有这方面经验的请教下,电路如下:


------解决方案--------------------
大概看了下描述
我以前做USB 2 232时,记得有个电阻出了问题,1.5K 还是多少的,就记得当时电阻换了,枚举就OK了,当时的问题就解决了
------解决方案--------------------
我记得HUB芯片有一个给有一个输出电压是提供给插入的设备的,你直接接到VCC好像不是太合适吧。
------解决方案--------------------
重点检查R203是否可靠.
另外两个系统的地/VCC是否公用,如果不通也会有问题!