当前位置:
代码迷
>>
单片机
>> 湿度显示器!解决方法
详细解决方案
湿度显示器!解决方法
热度:
121
发布时间:
2016-04-28 15:05:16.0
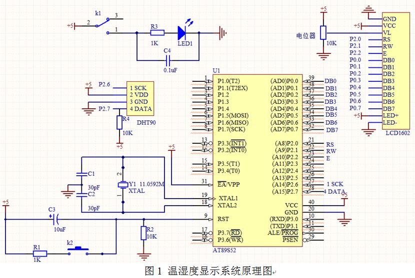
湿度显示器!
求一张51单片机的 湿度显示器原理图!!~
------解决方案--------------------
DHT90应用,
------解决方案--------------------
一种湿度检测电路的设计
这种电路网上有很多 楼主可以搜一下
查看全文
相关解决方案
IE不支持JQuery吗?解决方法
boa+cgi+sqlite3【基于web的数据采集并动态显示】解决方法
s标签 图片src 当action 解析?解决方法
java编程思想.解决方法
SSH框架导入struts,hibernate,spring分先后顺序吗>>解决方法
关于遮罩层的。解决方法
oracle 最近的时间(而不是前一天的时间) 跪求sql语句 。解决方法
description The requested resource (/gongqiu/goindex.action) is not available.解决方法
javascript中===什么意思?解决方法
struts工作流程~解决方法
求struts2玩的顺的人!解决方法
Mybatis的mapper.是个接口?解决方法
求教一个关于两个list的类似求并集的算法。解决方法
mapping.findForward()执行后,没有跳转页面?解决方法
现在做的一个项目,遇到个坑爹的需求。解决方法
在servlet中存了cookie后,再转发到jsp,在jsp上得不到存的cookie, 可是一刷新就得到了,这是为什么?解决方法
Cannot load JDBC driver class 'com.microsoft.jdbc.sqlserver.SQLServerDriver'解决方法
统计查询中的查询判断.解决方法
jdk1.7改成jdk1.6要改哪里?解决方法
求一正则表达式写法aassddd/bbsdd/cc.js 替换成././解决方法
迷茫的感想,希望大能的你们给点意见.解决方法
用Jsp做了一个显示图书陈列页面,不知道怎样循环显示.解决方法
学java,该选择哪个数据库?解决方法
求大腿啊 !解决方法
spring AOP在实际项目中的应用.解决方法
js延迟加载?解决方法
eclipse 经典版,最新稳定版是多少?解决方法
公司有食言了,不爽,散分.解决方法
4年工作经验进深圳华为能拿多少钱一个月?解决方法
成功驱除老鼠 - 散分。解决方法