当前位置:
代码迷
>>
单片机
>> 湿度显示器!解决方案
详细解决方案
湿度显示器!解决方案
热度:
19
发布时间:
2016-04-28 15:14:55.0
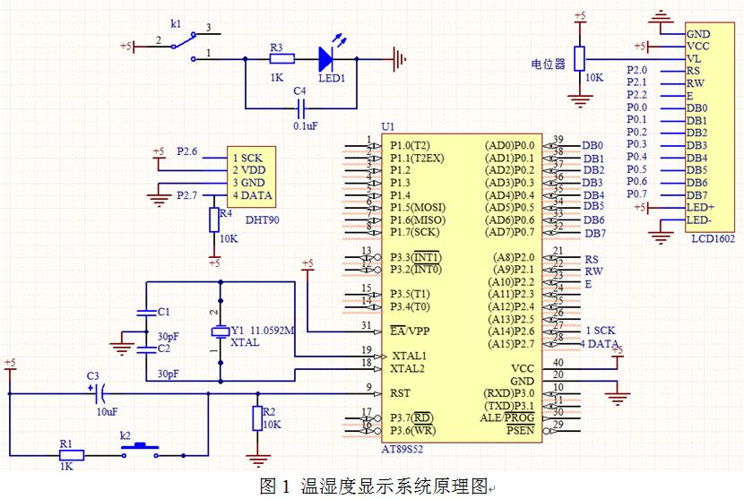
湿度显示器!
求一张51单片机的 湿度显示器原理图!!~
分享到:
------解决方案--------------------
DHT90应用,
------解决方案--------------------
一种湿度检测电路的设计
这种电路网上有很多 楼主可以搜一下
查看全文
相关解决方案
xml/xslt 变量自增。解决方案
DB2 调用java自定义方法报错,请大牛帮忙~解决方案
一个JSP页面,在NETBEANS里报错!解决方案
急来者有分,晚了就没了!解决方案
disable在IE8中可以接收焦点了?解决方案
求网页采集器的正则表达式。解决方案
关于FckEdit。解决方案
servlet+jquery1.4.2(ajax error?)解决方案
jsp、taglib、velocity、freemarker等都过时了吗?解决方案
有开发过CA认证的朋友,帮个忙!解决方案
EXTJS中treepanel树内部机制?解决方案
高分求解!解决方案
java可以跟PHP对接吗?解决方案
有什么办法在JSP页面在不使用<%%>情况下 使用数学函数Math.floor()解决方案
在JSP页面调用JavaBean,出错!初学!求指导!解决方案
JS方法内取的值是false,给方法传递的值却是正确的,请高手指教。解决方案
求教各位大神,初学JSP看什么书比较好呢?新一点的。解决方案
java调用so,解决方案
JPA到底是神马?解决方案
什么是servlet容器?解决方案
ajaxupload里onComplete:的response输出全是jsp代码?解决方案
request.getCookies()方法得不到cookie,只得到一个内存cookie.解决方案
有哪些比较好用的嵌入式http server库或者组件?解决方案
还有无人有myeclipse7.0?解决方案
struts2 EXCEL文件上传导入过程中进行字段的有效判断,求解!解决方案
hibernate的Criteria在数据库中求和,float格式求和为什么只有一位小数?解决方案
新手集成SSH遇到困难。解决方案
2012年终总结?解决方案
说不出的难受,坐等老鸟(不需要安慰,只想听听看法)解决方案
终于能发300分的帖子了,可是这又有什么用呢。解决方案